
생명연, 식품·화장품 속 나노입자 ‘태아 뇌 발달 교란’ 가능성 확인
식품첨가물과 화장품에 널리 사용되는 실리카 나노입자가 태아의 뇌 발달 과정을 교란할 수 있다는 사실이 인간 뇌 조직을 모사한 실험으로 확인됐다.
한국생명공학연구원(원장 권석윤, 이하 생명연) 줄기세포융합연구센터 이미옥 박사 연구팀은 8일, 국가독성과학연구소 이향애 박사팀과 공동으로 인간 줄기세포로 만든 뇌 오가노이드(인간 다능성 줄기세포로부터 분화시켜 제작한 3차원 뇌 유사 조직)를 활용해 실리카 나노입자가 인간 뇌 발달 초기 과정에 미치는 영향을 규명했다고 밝혔다.
연구팀이 뇌 오가노이드가 자라는 초기 단계에 실리카 나노입자를 노출한 결과, 세포가 대량으로 죽거나 사라지는 등 외형적으로 뚜렷한 이상은 관찰되지 않았지만 뇌의 바탕이 되는 세포들의 증식이 줄어들고 도파민 신경세포(도파민이라는 신경전달물질을 만드는 세포)로 자라는 과정이 약해지는 변화가 나타났다. 또한 뇌 발달 과정에서 중요한 역할을 하는 세포 간 신호 전달과 신경세포 간 소통이 전반적으로 약해지고, 신경세포들이 서로 충분히 연결되지 못하는 변화가 관찰됐다. 연구 결과는 환경위해성 분야 국제 학술지 <Journal of Hazardous Materials(IF 11.3)> 지난 1일에 게재됐다.
일상 속 나노입자, 태아에게 전달될 수 있다
오늘날 우리는 머리카락 굵기의 수만 분의 1에 불과한 나노물질(크기가 1~100나노미터인 초미세 입자)과 함께 살아가고 있다. 나노물질은 식품을 고르게 섞거나 화장품을 부드럽게 만들고, 의약품의 효과를 높이는 데 활용된다. 실리카 나노입자(이산화규소 나노입자) 역시 식품첨가물을 비롯해 화장품과 산업 소재 등 다양한 제품에 널리 사용되고
이산화규소는 식품첨가물(E551), 화장품, 의약·바이오 및 다양한 산업 분야에서 널리 사용되어 온 물질로, 기존에는 미크론 단위 이상의 비교적 큰 입자 형태에서는 안전한 물질로 인식되어 왔다. 그러나 최근 산업 공정과 소재 기술의 발전에 따라 이산화규소가 나노미터(nm) 크기의 입자 형태로 실제 활용되는 사례가 증가하고 있다.
문제는 나노 단위 입자는 기존 큰 입자와는 다른 생물학적 특성을 가질 수 있다는 점이다. 나노물질은 크기가 매우 작아 우리 몸의 방어벽을 비교적 쉽게 통과할 수 있으며, 일부 물질은 태반을 지나 태아에게 전달될 가능성도 보고돼 왔다. 나노미터 크기의 이산화규소 입자는 세포 내 유입, 조직 축적, 생체 장벽 통과 가능성이 상대적으로 높아, 기존 독성 평가 결과를 그대로 적용하기 어렵다.
이로 인해 성인에게는 큰 영향이 없어 보이더라도 뇌 발달이 진행 중인 태아나 영유아에게는 영향을 미칠 수 있다는 우려가 과학계에서 꾸준히 제기돼 왔다. 특히 식품, 화장품, 환경 및 산업 현장을 통해 만성적·복합적으로 노출될 가능성이 있음에도 불구하고, 인체—특히 발달 단계의 신경계에 미치는 영향에 대해서는 정밀한 평가가 충분히 이루어지지 않았다.
그동안 이러한 질문에 대한 연구는 동물실험이나 단순한 세포 실험에 의존해 왔다. 하지만 사람과 다른 뇌 구조와 발달 과정을 지닌 동물 모델이나 평면적인 2차원 세포 실험만으로는 실제 사람의 뇌 발달 과정에서 일어나는 복잡한 변화를 직접 확인하는 데 한계가 있었다.

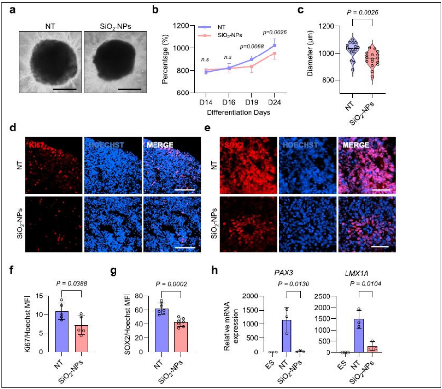
a-c. SiO2 나노물질노출에 따른 중뇌오가노이드 크기변화 비교분석
d-g. 중뇌오가노이드 내 성장세포 및 줄기세포군 변화 분석
h. 중뇌 분화마커 발현변화 분화
인간 뇌를 닮은 오가노이드로 확인하다
연구팀은 이 문제를 해결하기 위해 인간 줄기세포 유래 뇌 오가노이드를 활용했다. 뇌 오가노이드는 실제 장기의 구조와 발달 과정을 재현할 수 있는 3차원 조직 모델이다. 연구팀은 몸의 움직임과 감정 조절에 중요한 중뇌(뇌의 중간 부분으로 도파민 신경세포가 형성되는 핵심 영역)에 주목했다. 중뇌는 도파민 신경세포가 자라며 작은 환경 변화에도 민감한 부위다.
연구팀은 인간 다능성 줄기세포(hPSC)로부터 도파민 신경계가 형성되는 중뇌 오가노이드를 제작하고, 신경발달 초기 단계에서 실리카 나노입자에 노출시켜 그 영향을 분석했다.
뇌 오가노이드가 자라는 초기 단계에 실리카 나노입자를 노출한 결과, 세포가 대량으로 죽거나 사라지는 등 외형적으로 뚜렷한 이상은 관찰되지 않았다. 세포 사멸(apoptosis, 세포가 스스로 죽는 과정) 분석 결과에서도 실리카 나노입자 노출은 뚜렷한 세포 독성이나 세포 사멸을 유발하지 않았다.
하지만 미세한 변화가 나타났다. 뇌의 바탕이 되는 세포들의 증식이 줄어들고 도파민 신경세포로 자라는 과정이 약해지는 변화가 나타났다. 구체적으로, 오가노이드의 전반적인 성장과 신경 전구세포(아직 분화하지 않은 신경세포의 전 단계 세포) 증식이 유의하게 감소했으며, 도파민 신경 전구세포 및 성숙 도파민 신경세포 표지자의 발현이 선택적으로 저해됐다. 반면 전체 신경세포 분화 자체는 크게 감소하지 않아 특정 신경계 계통에 선택적인 영향을 미치는 것으로 나타났다.
또한 뇌 발달 과정에서 중요한 역할을 하는 세포 간 신호 전달과 신경세포 간 소통이 전반적으로 약해지고, 그 결과 신경세포들이 서로 충분히 연결되지 못하는 변화가 관찰됐다. 실리카 나노입자 노출은 오가노이드 내 활성산소종(ROS, 세포 내에서 생성되는 반응성 높은 산소 분자) 수준을 감소시키고, 칼슘 신호 전달과 신경 네트워크의 전기생리학적 활동을 저해하여 신경세포의 기능적 성숙을 방해하는 것으로 나타났다.
이와 함께 뇌를 보호하는 역할을 하는 세포들이 필요 이상으로 활성화되면서 염증과 관련된 신호가 증가하는 현상도 확인됐다. 성상세포(뇌에서 신경세포를 지지하고 보호하는 세포) 활성화 및 염증성 사이토카인(IL-6, 염증 반응을 조절하는 신호 물질) 발현 증가 등 신경염증 반응이 관찰됐다.
분자 수준 분석 결과, CREB 및 PLC-γ1 등 신경 발달과 시냅스(신경세포 간 연결 지점) 성숙에 중요한 신호 경로의 인산화가 감소했으며, 전사체 분석을 통해 신경발달 및 시냅스 기능 관련 유전자 발현이 전반적으로 억제됨을 확인했다.
이러한 변화들은 즉각적인 손상을 일으키지는 않지만 시간이 지나면서 뇌 발달의 흐름에 영향을 미칠 수 있는 조용하지만 지속적인 변화로 작용할 수 있다.
이번 연구는 나노물질의 영향이 단순히 세포를 죽이느냐의 문제가 아니라 뇌가 자라는 과정 자체를 미세하게 변화시킬 수 있음을 보여준다. 기존에 안전하다고 인식되어 온 이산화규소가 나노 단위로 노출될 경우, 인간 신경발달 과정에 세포 사멸 없이도 기능적 교란을 유발할 수 있음을 인간 오가노이드 모델을 통해 처음으로 정밀하게 입증한 것이다.
특히 도파민 신경계 형성이 선택적으로 저해됨을 확인함으로써, 나노물질 노출이 인간 뇌 발달의 특정 시기와 신경계 계통에 선택적인 영향을 미칠 수 있음을 시사했다. 도파민 신경계는 운동 조절, 학습, 인지, 감정 조절 등 다양한 뇌 기능에 관여하며, 발달 과정에서 외부 환경 변화에 민감하게 반응한다. 이상이 발생할 경우 신경발달 장애나 신경퇴행성 질환과 연관될 수 있다.
이는 앞으로 식품·화장품·환경 분야에서 나노물질의 안전성을 평가할 때 성인뿐 아니라 태아와 어린이처럼 발달 단계에 있는 사람들을 고려해야 함을 시사한다.
연구책임자인 이미옥 박사는 “이번 연구는 일상에서 사용하는 물질이 세포를 죽이지 않더라도 사람의 뇌가 자라는 과정에는 영향을 줄 수 있다는 점을 보여준다”라며, “사람의 발달 단계를 반영한 정밀한 안전성 평가가 앞으로 더욱 중요해질 것이다”라고 말했다.
이번 연구는 인간 오가노이드 기반 플랫폼이 나노물질 안전성 평가 및 규제 과학 분야에서 동물실험을 보완·대체할 수 있는 정밀 평가 도구로 활용될 수 있음을 보여준다. 동물모델로는 포착하기 어려운 나노 단위 이산화규소의 인간 특이적 신경발달 영향과 취약성을 규명했다는 점에서 의미가 크다.